AMY KUO
美國房地產專家

火災後重建,要注意什麼?南加州重建費用參考

文章導覽

如果房子被完全摧毀,保險的理賠費用可能不一定可以完全涵蓋全部的重建費用,重建房屋也有許多要注意的事項,以下為大家整理一些關於重建的資訊,可以保存起來參考喔。
 
首先是一些相關機構的聯繫資訊:
建築和分級/排水:洛杉磯縣公共工程建築和安全辦公室https://pw.lacounty.gov/building-and-safety/about#buildingLocation
化糞池系統:洛杉磯縣環境衛生局 (626) 430-5380
防火:洛杉磯縣消防局總部(323)890-4132。當地區辦公室電話號碼可在https://fire.lacounty.gov上找到
地質與土壤:洛杉磯縣公共工程岩土與材料工程(626)458-4925。
規劃與分區:洛杉磯縣區域規劃部:(213) 974-6411。當地辦公室電話號碼可在以下網址找到:planning.lacounty.gov
火災殘骸清除:(888) CLEANLA / (888) 253-2652 https://www.lacounty.gov/recovery/
LA county的消防局會先協調火災碎片評估和家庭有害廢物的清除,並為安全清除拆除/火災碎片提供許可。這些第一階段針對有害廢棄物的評估跟檢查是必要的,目前免費檢查跟清理有毒廢棄物的截止時間到2025年3月31日,詳細的損害圖在這邊可以看到:
請注意!第二階段的清理可以申請由政府清理,或者選擇退出付費請承包商做清理,但依然要經過第一階段的評估,並需要申請許可證,遵照標準進行清理。
完成評估後會有一張黃色的評估單貼在房產上,如果有大塊的石棉通常會用粉紅色的油漆標記或者一些警告標示,會由石棉清除承包商做清理,如果是碎片裡的石棉會在一般的清理階段進行。
第二階段就是家庭有害廢棄物的清理,這部分由CalOES、FEMA 和當地官員將與州垃圾處理工作組及其垃圾管理團隊(DMT) 進行協調,可以聯絡所在城市的官員或洛杉磯縣公共工程部門(電話:626-979-5370)取得進入權(ROE)表格,或在https://recovery.lacounty.gov/debris-removal/ 下載表格填寫申請清除或者退出計畫自行處理。
DMT確認是房主後就會開始作業,清除後會進行標記,主要清除的包含易燃、有毒、腐蝕或反應性的化學品。例如泳池化學品、汽車電池、防凍劑、廢機油濾清器、溶劑、肥料、殺蟲劑、漂白水等,為了防止擴大污染環境以及公共安全而進行的,所以一般電器用品在這時候不會作為主要的清除目標,不確定自己是否需要清理可以到下載表格內的網址確認。
之後DMT就會開始做土壤測試,確認無污染物並符合加州標準的話當地政府就會通知可以進行重建,在清除時為了確保人身安全是不可以在旁觀看的喔。
保險是否有涵蓋這部分的清除費用需要和保險理賠人員做確認,如果有的話需要在 ROE 上註明保險範圍,政府會根據保險內容做費用的收取,在費用的部分根據每個人保險的狀況都不同,建議要諮詢保險人員喔。
在申請許可證時,如果建築物或者泳池可能有安全隱患的話會需要架設圍欄,另外如果是想要在自己的房產上放拖車暫住的話,有需要連接化糞池系統等公用設施就需要申請。
關於火災重建修復許可的部分,以下幾點可能要特別注意:
・火災修復不可變更格局、建築面積,如果需要變更設計就需要申請一般的建築許可證(regular rebuild permit),就會需要花比較久的時間,目前因為希望居民能夠盡快返家,火災修復的許可審批通常速度都會稍微快一些。
・沒有「部分火災修復」或「完整火災修復」,所有火災修復許可證的標準是一樣的。
・市政府不要求對房屋進行煙霧淨化(detoxing),但會嚴格檢查所有木材的安全性,和水電系統的完整性。
・所有燒毀的木材必須更換,其餘受煙燻的木材需經過天然無毒的除煙劑處理,並重新漆底漆。
・市政府的流程通常不會太久,但保險公司處理賠償則需要數月時間,這是可能導致重建進度比較慢的原因之一。
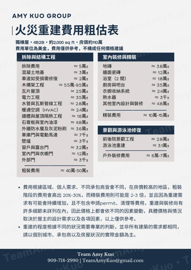
附圖是火災重建通常會包含的項目,但費用跟整體項目僅供參考,因為災後重建需求增加,並且許多條件因素都不同,像是如果是3百萬的房子跟1百萬的房子,重建價格就會落差很多,地點跟位置也有很大的影響,並且其中的細項是不是包含材料、清理等等,都是會有差別的,所以請依照個別的狀況、地區與專業人員聯繫喔。
Fire Damage Restoration Cost Estimate

網站內容僅供美國加州居民參考,不構成投資建議或者法律效應。

如有任何疑問請諮詢律師、會計師、投資專員等專業人士,文章禁止任何形式轉載。

留言回應

發佈留言

發佈留言必須填寫的電子郵件地址不會公開。 必填欄位標示為 *

你可能也喜歡